为满足医院业务发展需求,经院党委会议研究,报经仁怀市人民政府批准,同意面向社会公开招聘编外临床专业技术人员。现结合我院实际,特制定仁怀市人民医院公开招聘编制外专业技术人员简章(以下简称《简章》)。现公告如下:
一、招聘原则
(一)坚持按需设岗、按岗招聘的原则;
(二)坚持德才兼备、任人唯贤的原则;
(三)坚持公开、平等、竞争、择优的原则。
二、招聘人数、服务年限及对象
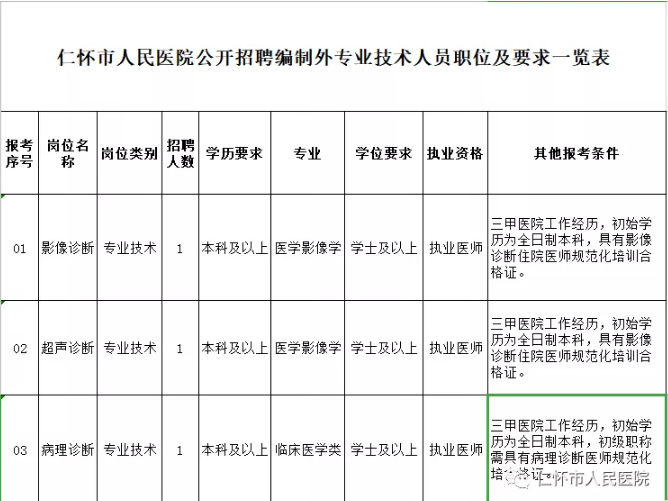
根据工作需要,公开招聘编制外专业技术人员3名,其中规培生聘用最低服务年限为9年,户籍不限。招聘职位、人数和要求详见《仁怀市人民医院公开招聘编制外专业技术人员职位及要求一览表》(附件1)。
三、招聘条件
(一)基本条件
1.具有中华人民共和国国籍,拥护中国共产党的领导,遵守宪法和法律,具有良好的思想政治素质;
2.遵纪守法,诚实守信,品行端正,人格健全;
3.安心在应聘职位工作,有较强的事业心和责任感;
4.具有胜任应聘职位需要的相关专业知识;
5.年龄在18周岁至35周岁(1986年3月3日--2003年3月2日出生),病理诊断医师岗位副高级及以上职称年龄45周岁及以下。
6.身体健康,符合应聘岗位要求的身体条件;
7.符合应聘职位要求的其它具体资格和条件;
(二)有以下情形之一者不得报考1.受过刑事处罚或被开除公职处分的;2.受到党内严重警告、行政记大过等处分在处分期或影响期内的;3.正在接受立案审查的;4.有吸毒史的;5.法律、法规规定不得招聘录用的其他情形。
四、报名程序
(一)报名时间、地点及方式
1.报名时间:2021年3月1日-3月3日上午8:30—11:30、下午2:30—5:00(周末休息);
2.报名地点:仁怀市人民医院门诊三楼行政办公区2号会议室;
3.报名方式及要求:现场报名。按照疫情防控要求,考生报名时需扫健康码、扫行程码、佩戴口罩,14 天内有中高风险等级地区旅居史的考生和境外考生需提供外省7日内核酸检测阴性报告和到达我市后 7 日内的核酸检测阴性报告,并签订疫情防控承诺书。报名时提交报名表、毕业证、学位证、身份证、执业医师资格证、规培证原件和复印件,一寸卡片照两张;规培未结束的提交毕业证、学位证、身份证、执业医师资格证、规培录取通知书原件和复印件,一寸卡片照两张。
(二)注意事项
1. 报考人员根据所报职位要求,仔细阅读和填写《仁怀市人民医院公开招聘编制外专业技术人员报名表》(以下简称《报名表》),如实填写和提交本人有关信息和材料;
2.报考人员提供虚假报考申请材料的,一经查实,即取消进入下一个环节的资格;
3.每位报考人员只能应聘一个职位;
4.要求本人亲自报名和填写相关信息,信息填写不真实、不完整或填写错误的责任自负。如因特殊情况请他人代为填写报名信息的,视为应聘人员本人填写,由应聘人员本人承担相关责任;
5.考生应认真阅读通知并按要求做好疫情防控措施,规范佩戴口罩。在考试期间应服从工作人员安排,严禁聚集、扎堆交流,对不听劝告的考生,取消考试资格。
(三)资格初审
1.资格初审要求。资格初审由仁怀市人民医院招聘编外专业技术人员资格审核小组对照《简章》和职位所需的资格条件进行资格初审。经资格初审合格的予以确认;
2.报名确认及缴费。通过资格初审的报考人员须缴纳100元报名费,在规定时间内未缴费者视为自动放弃。
五、考试方式、成绩计算及面试时间、地点
(一)考核方式:综合考核(100分),不设开考比例,考生综合考核成绩必须达到70分及以上,成绩按“四舍五入法”保留小数点后两位数字。
(二)考试时间:另行通知;
(三)考试地点:仁怀市人民医院;
报考者凭有效身份证按照疫情防控要求进入侯考场进行抽签考试。考试成绩在仁怀市人民医院网站公布。
六、资格复审
根据考试成绩从高到低确定资格复审人员,同一职位报考人员考试成绩名次末位并列的按专业考试成绩排名确定为资格复审人员。资格复审考生须持毕业证书、学位证书、执业医师资格证、规培合格证、职称资格证等相关证书原件,本人有效《居民身份证》原件及复印件等报考职位要求的有关资格条件证明材料。资格复审时间、体检人员名单另行通知。考生在“仁怀市人民医院网站” 关注复审、体检相关公告,如因考生未阅读公告或错填联系电话、关闭电话、更改电话号码等导致无法联系未参加复审的,后果由考生本人承担。资格审查贯穿于招聘工作全过程,如在招聘过程中任何环节发现有违纪违规、材料不齐、提供虚假信息或应聘人员条件不符合招聘岗位资格条件等情况的,随时取消应聘资格。
七、体检
考试合格且通过复审合格人员,进入体检程序,体检参照《公务员录用体检通用标准(试行)》。
八、政审考察
体检合格后,对拟聘人员进行政审考察,政审合格人员进行为期三个工作日的公示,公示期间接受社会监督。举报应以真实姓名实事求是地反映问题,并提供必要的调查线索。公示结束后,对反映有问题并查有实据,且不符合聘用条件的,不予聘用;对反映有问题,但一时难以查实或难以否定的,暂缓聘用,待核实后再决定是否聘用。
九、公示
经面试、资格复审、体检、考察合格的人员,确定为拟聘用人员,在仁怀市人民医院网站进行为期5天的公示,接受社会监督。对拟聘人员在公示期间有异议的,由仁怀市人民医院纪委按规定进行调查。查实有影响聘用的情形,取消聘用资格。一时难以查实的,暂缓聘用,待查实并做出结论后再决定是否聘用。
十、确定聘用对象及试用
拟聘人员公示结果不影响聘用的,通知拟聘人员上岗试用,拟聘人员应在规定时间到医院报到;逾期者,取消其聘用资格。拟聘人员试用期为1个月,试用期满考核合格的正式聘用;考核不合格者,取消聘用资格。聘用人员与原工作单位有聘用(劳动)关系的,在签订劳动合同前,须提交与原单位签订的《终止劳动关系证明书》,个人人事档案需转入仁怀市人民医院方能签订劳动合同。
十一、待遇
试用期间执行相应职称工资待遇,试用期满经考核合格后参照在编职工执行同工同酬;新入职同时持有执业医师资格证和住院医师规范化培训合格证且与医院签订9年服务协议的,经试用期满考核合格后,医院给予10万元的补助费,分期3年给付(第一年50%,第二年30%,第三年20%),每年年度考核合格后发放,病理诊断医师岗位应聘人员具有副高级及以上职称的参照仁怀市人才引进政策执行相关待遇。
十二、纪律监督
凡在招聘工作中弄虚作假,徇私舞弊的,由院纪委按照相关规定追究其经办人、有关负责人的责任,对违反规定的应聘人员,医院予以清退。
咨询电话:0851-22221329 蒋老师
0851-22276503 段老师
附件:
1.仁怀市人民医院公开招聘编制外专业技术人员职位及要求一览表
2.仁怀市人民医院公开招聘编制外专业技术人员报名表
3.仁怀市人民医院公开招聘编制外专业技术人员报名考试新冠肺炎疫情防控要求
仁怀市人民医院
2021年2月26日


仁怀市人民医院
招聘编制外专业技术人员
报名考试新冠肺炎疫情防控要求
为有效防控新型冠状病毒传播,保障新冠疫情期间招聘工作顺利进行,根据《省应对新冠肺炎疫情防控领导小组关于做好新冠肺炎疫情常态化防控工作的通知》(黔府办发电〔2020〕150 号)、《新型冠状病毒肺炎防控方案》(第六版)、《新型冠状病毒诊疗方案》(试行第七版)等有关文件精神,结合我院实际,按照以下要求做好疫情防控工作:
一、考生进入我院报名考试时需自觉接受工作人员检查,如实报告个人情况,主动出示本人当天“贵州健康码”绿码和“国务院行程码”。凡隐瞒或谎报旅居史、接触史、健康状况等疫情防控重点信息,不配合工作人员进行防疫检测、询问、排查、送诊等造成严重后果的,责任由考生本人自负,同时取消其报考资格。
二、境外来仁考生入境后一律由首站实施 14 天的集中隔离医学观察和健康监测。已在省外隔离 14 天的,到我市后由首站再进行一次核酸检测,检测阴性者可凭相关证明,签订考生疫情防控承诺书后参加报名考试。
三、省外来仁考生14天内有中、高风险地区考生,落实首站负责制,扫健康绿码、扫行程码,提供 7 日内核酸检测阴性合法证明的,到我市后再进行一次核酸检测,检测结果为阴性,可凭相关证明,签订考生疫情防控承诺书后参加报名和考试;无健康绿码、行程码绿码或7日内核酸检测阴性合法证明的,由首站实行集中隔离14天,并进行2次核酸检测,隔离时间以入仁时间起算,不足14天的补足14 天。
三、省外低风险地区考生,持有健康码绿码、行程码绿码且体温正常的,签订考生疫情防控承诺书后直接参加报名考试。
四、省内考生持有健康码绿码、行程码绿码且体温正常的,签订考生疫情防控承诺书后直接参加报名考试。
五、考生健康检测过程中出现发热(体温高于37.3℃)、干咳、乏力、鼻塞、流涕、咽痛、腹泻等症状的,考生应立即向仁怀市人民医院考务办工作人员报告,考务办工作人员立即向院疫情防控领导小组报告,疫情防控领导小组按照仁怀市人民医院疫情防控要求做好相应处置和上报。
仁怀市人民医院
2021年2月26日